ADPList.org Self-Identification Options

01. OVERVIEW

PROBLEM AND BACKGROUND

ADPList is an online platform where users can connect with design mentors from over 40 countries for portfolio reviews, career advice, mock interviews, and leadership guidance.

ADPList currently offers over 5,000 mentors across the globe and over 40,000 members in the community. As of 2015, women hold only 25% of computing roles in the United States. [1] Among the 25% of women in technology, Asian women make up just 5%, while Black and Hispanic women represent 3% and 1%, respectively. This is despite the fact that STEM jobs have grown 79% since 1990, while total employment has grown 34%. [2] Women are disproportionately excluded from the benefits of the technology boom, despite national discussions regarding the lack of diversity in the industry.

Introducing Self-Identification options that enable mentors and mentees from diverse communities to connect with each other.

MY ROLE

Lead UX Designer and User Researcher

THE TEAM

Solo

DURATION

80 hours

TOOLS

Figma, HTML to Figma, Zoom, and G Suite


To help make ADPList more inclusive, I added functionality that allows mentees and mentors to self-identify as well as updated search filters to help mentees find mentors based on identities.


Additionally, self-identification is one of the top 10 features requested on ADPList's request website, indicating a demand among users. [3]

LINKS

Mentor User Flow - Interactive Prototype

Mentee User Flow - Interactive Prototype

Demo Video

02. DISCOVERY

COMPETITOR RESEARCH - CAREER KARMA VS. MENTOR CRUISE VS. PUSHFAR

KEY FINDINGS

WEAKNESSES

  • On some platforms, such as Career Karma, it is not possible for you to search for your own mentor, instead you must be matched with one through their system.

  • There are some platforms that are not free. MentorCruise charges a monthly mentor fee and some platforms, such as CareerKarma, require a mandatory bootcamp as part of their workflow.

  • Career Karma and PushFar both have cluttered user interfaces. Whether they integrate bootcamps into their mentoring workflow or provide business solutions, the flow as a mentee to be paired with a mentor is not readily apparent.

OPPORTUNITIES

  • Improved search filters to allow for the filtering of diverse mentors, since none of the platforms that allow search have this level of sophistication in their filters.

  • The matching process should include the option for mentors and mentees to be matched on diverse characteristics.

STRENGTHS

  • There is no charge for ADPList.

  • Users of ADPlist are able to browse mentors without creating an account.

  • Each service provides a matching function to pair mentors and mentees together.

THREATS

  • Facebook, Instagram, and LinkedIn are well-established social media platforms that allow people to connect professionally.

  • Other platforms like MeetUp and EventBrite emphasize in-person meetings.

USER RESEARCH - USER INTERVIEWS

I conducted a series of recorded Zoom calls with six UX Designers, three of whom were ADPList mentors, and three of whom were ADPList mentees, in order to understand their needs and experiences. Based on these findings, I was able to gain an understanding of how users may use the platform as mentors or mentees, what their experiences were, and where improvements can be made.

KEY FINDINGS

MOST MENTEES COME FROM DIVERSE BACKGROUNDS

  • All mentors interviewed reported that they have a majority or "a significant number" of women, people of color, or members of diverse communities as mentees.

MENTORS WISH TO GIVE BACK TO THE COMMUNITY

  • In general, most mentors interviewed appear optimistic and express a desire to give back to the design community. This is because many of them did not have the resources that we have today to connect with other designers.

MENTOR SEARCH FILTERS LACK SPECIFICITY

  • When finding an ideal mentor, mentees expressed frustration with the lack of search filters.

  • Among the ideal characters to filter for were gender identity, sexual orientation, race, and family status.

USER RESEARCH - USER SURVEYS

As part of my research, I conducted a user survey with 15 participants (10 mentees and 5 mentors) in order to gain a better understanding of their experiences and validate my solution.

KEY FINDINGS

75%

of Mentors would opt to self-identify.

75%

of Mentees would like the option of filtering mentors based on their identity and demographics.

100%

of Mentors rate the onboarding flow as the best place to initiate self-identification.

70%

of Mentees would like the existing Mentor-Mentee matching system to include identity demographics.

100%

of Mentors and Mentees would like the option of updating their identity demographics in their Settings.


Among the various options for self-identification, Sex, Gender, Orientation, and Veteran Status ranked the highest.


USER RESEARCH - USER PERSONAS

My research insights led me to create two personas that represent mentors and mentees, as well as their expectations, motivations, and frustrations:

  • 1 female mentor who is highly motivated to meet a diverse group of mentees.

  • 1 male mentee who uses self-identification users on a casual basis.

ABOUT BETTY

Betty is a lead UX Designer and mentor living in a major metropolitan area. Her experience in UX spans over eight years and she has taught or mentored bootcamps on the side for the past four years. ADPlist has been her primary platform for mentorship of the UX community due to its simplified workflow and populated user base.

DEMOGRAPHICS

  • Age: 38 years old

  • Occupation: UX Designer

  • Gender: Female

  • Technical Ability: Proficient

MOTIVATIONS

  • In the last ten years, the UX field has grown exponentially, and aspiring professionals then did not have as much access to resources as they do today. It was a difficult undertaking and often listless, especially when seeking a mentor from a diverse background in technology.

  • Mentorship provides her with fulfillment because she offers something she wishes she had when she first entered the field.

  • The expansion of her network is an implicit benefit.

GOALS

  • Needs to identify herself in the ADPlist platform during the Onboarding process or in her Settings so potential mentees can match with her or filter for her in Search.

FRUSTRATIONS

  • She has mentored approximately 80% of mentees from a diverse community, and ADPlist does not provide a means for mentors and mentees to easily meet, search, or connect.

ABOUT DAVID

David is a military veteran transitioning from a corpsman to a UX designer. The transition from military life to civilian life has been quite difficult for him, and he hopes to find a mentor who has had a similar experience.

DEMOGRAPHICS

  • Age: 28 years old

  • Occupation: Corpsman and aspiring UX Designer

  • Gender: Male

  • Technical Ability: Proficient

MOTIVATIONS

  • A mentor would be helpful in helping him transition from military life to 9-5 corporate life and to assist with career planning and interview preparation.

  • Ideally, he would like to connect with someone who has experience with military life and can empathize with the transition from military life to UX

  • He intends to use mentorship as a tool for establishing accountability during this career transition.

GOALS

  • He needs to identify himself as a veteran in the ADPList Onboarding process or Settings so that he can match with similar mentors or filter for them in Search.

FRUSTRATIONS

  • In ADPList, there are currently only three search filters: Expertise Level, Country, and Availability.

03. INFORMATION ARCHITECTURE

USER STORIES

With the users’ concerns in mind, the following user stories were prioritized:

  1. As a new mentor, I want to be able to self-identify during the Onboarding process.

  2. As a new mentor, I want to be able to update my Identity in Settings.

  3. As a new mentee, I want to be able to self-identify during Onboarding.

  4. As a new mentee, I want be able to update my Identity in Settings.

  5. As a new mentee, I want to be able to filter for a specific identity in Search.

  6. As a new mentee, I want to be able to specify for a specific identity for a mentor during the Matching process.

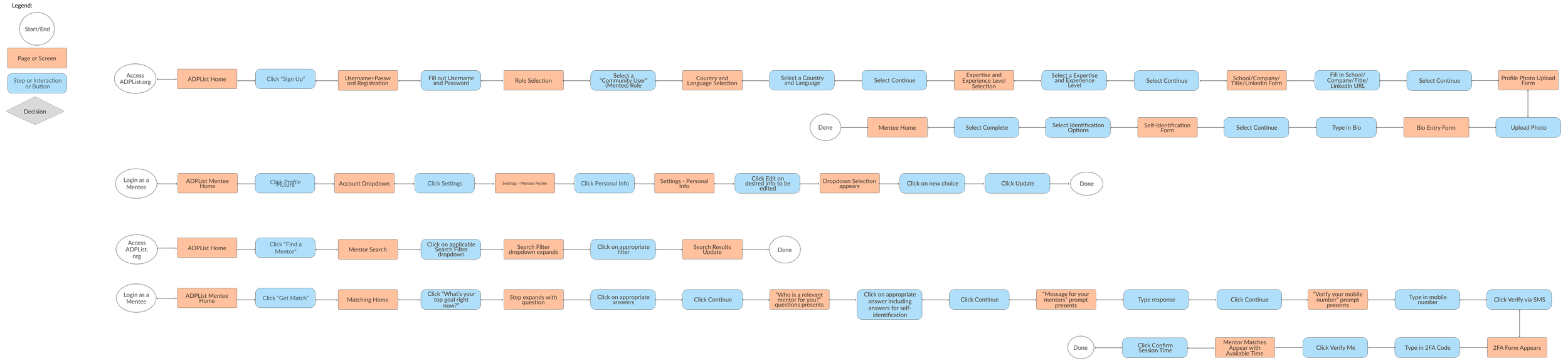
USER FLOWS

In order to visualize how my interface would be used to accomplish the tasks identified in my user stories, I created user flows. These flow concepts assisted me in understanding the type of visual hierarchy I would need to create and how all the elements relate to each other.

SITE MAP

I created a Site Map in order to visualize how my proposed functionality would be organized in relation to the existing ADPList architecture.

USER STORIES

  1. As a new mentor, I want to be able to self-identify during the Onboarding process.

  2. As a new mentor, I want to be able to update my Identity in Settings.

USER STORIES

3. As a new mentee, I want to be able to self-identify during Onboarding.

4. As a new mentee, I want be able to update my Identity in Settings.

5. As a new mentee, I want to be able to filter for a specific identity in Search.

6. As a new mentee, I want to be able to specify for a specific identity for a mentor during the Matching process.

04. DESIGN PROCESS

SKETCHES

I sketched early concepts for the new functionality within ADPList.

Onboarding Form with Self-Identification options

Search Form with Self-Identification options

LOW FIDELITY WIREFRAMES

I then created a digital version of the low fidelity wireframes. To replicate ADPList's current interface and integrate new features more effectively, I used the HTML to Figma web browser add-on.

ALTERNATE DESIGN PATHS CONSIDERED

❌ As an alternative to the current iteration in which all search options are integrated onto one page, I considered creating a separate Search/Learn Form with the updated self-identification search options.

After some casual user testing, it was found that users preferred having the new options added to the current form. Nevertheless, this may be something to consider in the future if additional search options are added.

✅ In this iteration, the new Search options are merely added to the current Search interface.

USABILITY TESTING

A total of eight participants were tested on the six user stories. In each user story/objective, 1-2 tasks were assigned to each user.

  1. As a new mentor, I want to be able to self-identify during the Onboarding process.

  2. As a new mentor, I want to be able to update my Identity in Settings.

  3. As a new mentee, I want to be able to self-identify during Onboarding.

  4. As a new mentee, I want be able to update my Identity in Settings.

  5. As a new mentee, I want to be able to filter for a specific identity in Search.

  6. As a new mentee, I want to be able to specify for a specific identity for a mentor during the Matching process.

User Story 1:

As a new mentor, I want to be able to self-identify during the Onboarding process.

  • Create an account as a mentor.

  • Self-identify as Male/Gay/Black+White/Veteran.

User Story 2:

As a new mentor, I want to be able to update my Identity in Settings.

  • Go to Settings and change your Veteran status to "Not a Veteran."

User Story 3:

As a new mentee, I want to be able to self-identify during Onboarding.

  • Create an account as a mentee.

  • Self-identify as Female/Straight/Black+White/Not a Veteran.

User Story 4:

As a new mentee, I want be able to update my Identity in Settings.

  • Go to Settings and change your Veteran status to "I am a Veteran."

User Story 5:

As a new mentee, I want to be able to filter for a specific identity in Search.

  • Go to "Learn" and search for a mentor, filtering for a mentor that is a Veteran.

User Story 6:

As a new mentee, I want to be able to specify for a specific identity for a mentor during the Matching process.

  • Go to the Matching module and match with mentors that identify as Black+White and confirm a session with them.

USABILITY TESTING - KEY FINDINGS

100%

Were able to filter for a specific identity in Search.

100%

Were able to self-identify during Onboarding as a mentor and mentee.

100%

Were able to update their Identity in Settings as a mentor and mentee.

100%

Were able to specify for a specific identity in the Matching process.

PRIORITY REVISIONS

Revision #1:

Initially, there were only four race options, Black, White, Asian, and Hispanic.

  • As shown in the image, the next iteration included more options.

  • Race options for the 2020 US Census were used for the new selections. [4]

05. FINAL DESIGNS

Mentor User Flow - Interactive Prototype

Mentee User Flow - Interactive Prototype

06. REFLECTIONS + NEXT STEPS

CHALLENGES

Defining Representation Understanding what it really means, and integrating it into an existing website proved to be a challenging task. I began by researching how organizations like the US Census or an average job application handle representation and self-identification. How do they choose which identities to include, what options to use, and the fear that one will leave a population out can be an endless discussion.

FURTHER DEVELOPMENT

  • Integrate self-identifcation options with ADPList’s “Talent”/job board functionality.

  • Keeping an eye on how self-identification evolves and updating options accordingly.

FINAL THOUGHTS

I gained a great deal of insight from talking with mentors and mentees in the ADPlist community. While I had assumed that most people would support the option to self-identify, I was surprised at the small number of people who slightly pushed back against it. These insights serve as a reminder to be open-minded, flexible, curious, and to always ensure that you are coming from a place of understanding.

SOURCES

[1] “Women in Tech: The Facts (2016 Update) | National Center for Women & Information Technology.” National Center for Women & Information Technology, https://ncwit.org/resource/thefacts/. Accessed 21 Feb. 2023.

[2] Funk, Cary. “Women and Men in STEM Often at Odds Over Workplace Equity | Pew Research Center.” Pew Research Center’s Social & Demographic Trends Project, https://www.facebook.com/pewresearch, 9 Jan. 2018, https://www.pewresearch.org/social-trends/2018/01/09/women-and-men-in-stem-often-at-odds-over-workplace-equity/.

[3] “Allow Mentees to Find Mentors Who Represent Diverse Communities | Voters | ADPList.” ADPList Feedback, https://adplist.canny.io/requests/p/allow-mentees-to-find-mentors-who-represent-diverse-communities. Accessed 21 Feb. 2023.

[4] Bureau, Census. “Measuring Racial and Ethnic Diversity for the 2020 Census.” The United States Census Bureau, https://census.gov /, 10 June 2022, https://www.census.gov/newsroom/blogs/random-samplings/2021/08/measuring-racial-ethnic-diversity-2020-census.html.

Thanks for reading!

Read PsychologyToday Case Study
Read Attune Case Study